Это bluetooth tracking pcba Это интеллектуальная система безопасности, которая может использоваться во многих ситуациях, таких [...]
Процесс производства печатных плат быстро развивается. Для различных типов печатных плат и требований к ним [...]
Конструкция колодки Компонентов печатной платы Конструкция подложки для компонентов печатной платы является ключевым моментом, и [...]
почему используется печатная плата? Хотя печатная плата (ПХД) являются общим термином в мире электротехники и [...]
какой материал представляет собой FR-4 Что такое FR-4? Во-первых, материал FR-4, это аббревиатура ткани из [...]
Почему печатная плата окрашена в зеленый цвет 1、 Почему печатная плата имеет цвет 1) Принцип [...]
Как работает печатная плата(PCB)? Состав печатной платы Прежде всего, вам нужно знать, что электронная печатная [...]
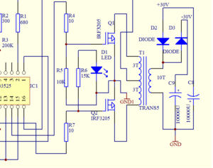
Как протестировать плату, чтобы убедиться, что она работает? После завершения сборки печатной платы она, как [...]
Как работает печатная плата? Состав печатной платы Прежде всего, печатная плата,вам нужно знать, что электронная [...]
Username or email address *
Password *
Remember me Log in
Lost your password?